Suzy Hogg : Interactive Art Director





Suzy Hogg on LinkedIn Find me on LinkedIn
BBC Performing Groups

The BBC Performing Groups consist of five orchestras and the BBC Singers, which are based at various locations across the UK. They function as individual businesses, with their own management and marketing teams, but they are paid for by the BBC and live under the auspices of Radio 3.

The brief for this was to redesign their websites to give them improved functionality, simplify the user journeys and to make the visual design more appealing. The ambition was to make the websites part of the concert-going experience, by making it very simple to find and book tickets, discover and learn about the performers and music.

The user experience needed to be standardised and consistent, while allowing an individual expression of personalities of each of the five BBC orchestras and group of singers, to showcase them as a portfolio of professional ensembles.

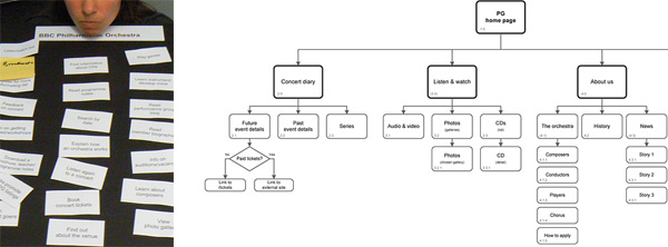
BBC Performing Groups Information Architecture

A lengthy design process began with research and requirements gathering, standardising and stakeholder management. Multiple iterations of sitemaps and wireframes were produced to gradually bring the disparate groups into line.

The visual design was inspired by the concept behind Matt Dent’s coinage system. We designed a set of graphics to convey the movement and passion of each group, which work as individual pieces as well as when combined.

BBC Performing Groups website development moodboard

My role, creative direction, commissioning and agency selection, brief writing, art directing the design and guiding the interfaces and user experience from both a visual and interactive perspective. Thanks to Al, Chris, James and Sarah for nailing the design.

www.bbc.co.uk/orchestras/


BBC Performing Groups National Orchestra of Wales

"Working with Suzy has been like a breath of fresh air. It's rare we get the chance to get this time with a client - she has taught us a lot about how we need to work with the creative briefs we receive from the BBC and we believe that this has helped significantly in us providing better submissions. It has been an absolute pleasure!"


BBC Performing Groups Philharmonic Orchestra
BBC  Performing Groups Singers
BBC Performing Groups portal